近日,北京经开区“智汇亦城·志愿创享未来”志愿服务项目大赛决赛在亦城工匠学院举办。赛事由经开区总工会、工委宣传文化部、工委社会工作部、团工委联合主办,经开区志愿服务联合会承办,经过层层筛选,30支志愿服务队伍携参赛项目进入决赛,这些项目覆盖科创赋能、经济建设、乡村振兴、文明实践、长者服务、关爱少年儿童等12个类别。


北京经开区“智汇亦城·志愿创享未来”志愿服务项目大赛决赛现场。黄巧维/摄
为保障赛事的公平公正与专业水准,大赛特别邀请了志愿服务领域的资深专家、相关单位代表组成评审团,通过项目书面评审及路演答辩相结合的方式,对各申报项目进行了全面、深入的综合考评。
现场,各项目负责人通过形式多样的生动展示,详细介绍了项目的公益性、创新性、可操作性、运营管理和社会影响力等方面的情况,专家根据项目实际落地情况进行提问、打分。答辩现场气氛热烈,各项目负责人与专家进行了深入地交流与探讨,不时记录下关键信息。大家纷纷表示,将以此次大赛为契机,进一步优化项目方案,提升服务质量,使志愿服务更加精准、高效地惠及更多人群。
值得一提的是,为吸引更多群体加入志愿服务队伍,本次赛事特别设置了主赛道与品牌创建赛道两个赛道。其中,主赛道主要面向成熟型项目,侧重服务成效、管理体系完善及可复制推广的项目,参赛项目需展示出成熟的服务模式和稳定的服务团队,以及良好的项目管理能力;品牌创建赛道面向初创型项目,侧重挖掘并培育具有创新理念和可持续发展潜力的志愿服务项目,参赛项目需展现出较强的创新性、可操作性,同时须具备明确的长期发展规划。“我们针对不同领域,不同侧重方向进行选拔,助推经开区志愿服务高质量发展,激发志愿服务队伍的新活力,提升志愿服务队伍的服务与创新思路。”经开区团工委有关负责人介绍道。
经过综合评审,北京瑞宏具身智能机器人科技有限公司“机器人梦想家·科普志愿行”、北京科技职业大学“文海书韵·墨香京城”获主赛道金奖,北京星巴克咖啡有限公司荣华南路咖啡店“我们共同的未来——星愿可持续发展童书会”等3个项目获主赛道银奖,富士康精密组件(北京)有限公司“爱护公共环境,共创美好家园”等5个项目获主赛道铜奖。“牵手夕阳红,温暖老人心”敬老爱老志愿项目等10个项目获得品牌创建赛道扶持,无偿献血志愿服务等10个项目提名参与创新奖。据悉,获奖项目将被优先推荐参加首都学雷锋志愿服务“四个100”最佳志愿服务项目先进典型评选,并参加国家、市级志愿服务项目大赛等活动,同时,这些获奖项目还将获得一定的资金支持与专业指导,以进一步推动项目的深化与拓展。
赛事的成功举办不仅为众多志愿服务项目提供了一个展示与交流的优质平台,还推动了优秀项目之间的互学互鉴,为经开区营造志愿服务的良好氛围奠定了坚实基础。经开区团工委有关负责人表示,未来,团工委将持续关注志愿项目落地、推广情况,积极搭建更多交流合作平台,推动志愿服务工作项目化、常态化发展,营造良好的志愿服务氛围。
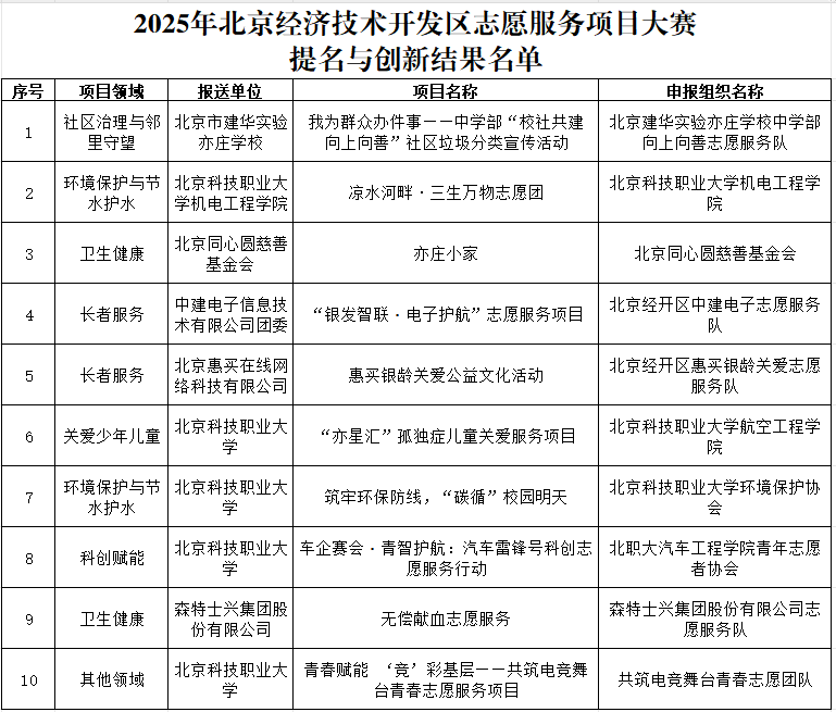
结果名单公布如下

主赛道评审会结果名单。

品牌创建赛道评审会结果名单。

提名与创新结果名单。