京开工字〔2021〕8号
关于北京经济技术开发区总工会
开展2021年学历助推工作的通知
各基层工会:
为满足经开区一线职工学历提升需求,切实提升产业工人综合素质,帮助企业职工解决工学矛盾,2021年北京经济技术总工会继续开展学历助推服务。充分结合奖励资助政策,搭载多层次学历教育,使职工不出区就能读大学,助力职工自身发展提升,促进企业稳定发展。现将具体内容通知如下:
一、指导思想
为深入贯彻《农民工学历与能力提升行动计划-“求学圆梦行动”实施方案》指导精神,经开区总工会与知金教育、北京长城研修学院合作开展学历助推工作。该项工作立足职工需求,聚焦岗位技能和职业发展需要,联合国内重点高校,通过标准化的在线网络交互学习支持和服务。充分利用随时、随地的学习网络空间,为有意愿、有能力接受学历教育的一线职工,提供相应的学历继续教育服务。具体面向具有普通高中或中等职业学校文凭或相当知识水平的职工,提供专科层次或高起本学历继续教育;面向具有专科或以上学历,提供本科及在职研究生层次的学历继续教育。
二、工作内容
(一)招生对象及条件
1.在经开区总工会学历助推平台进行学历晋升学习的企业职工应属于经开区工会会员,且与用人单位签订一年期限以上的劳动合同。
2.报考高起专的考生应具有高中或同等学历毕业证书;报考专升本的考生,应具有国民教育系列的专科(含专科)以上学历证书。
3.报考在职研究生的考生应具有大学本科学历且已获得学士学位,并在获得学士学位后工作三年以上(含三年);不满三年者可入学先修学分。
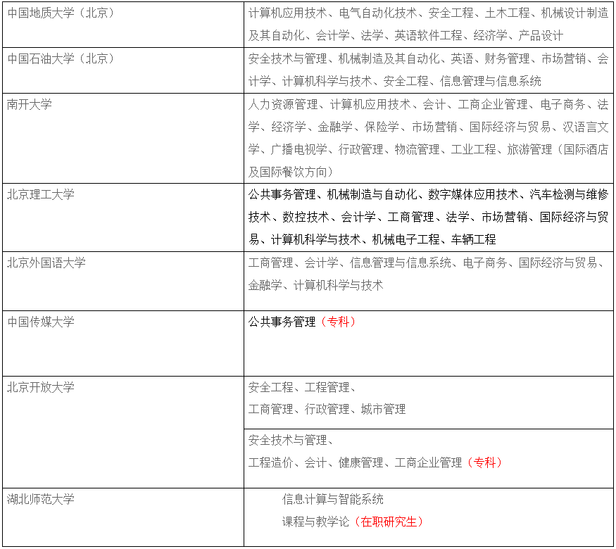
(二)招生院校及特色专业

(三)学费资助
经开区总工会将根据学员成绩等综合情况给予资助,具体资助条件及资助金额如下:
1.面向经开区已成立工会组织的企业学员进行学历助推“助学金”奖励,其中高起专、专升本每生2000元;在职研究生每生10000元(分期发放)。
2.经开区总工会与第三方合作机构,共同为符合条件的职工发放“助学金”奖励。学员分两学年自付缴纳学费后,部分助学金(专科/本科600元;在职研究生2000元)由经开区总工会通过京卡·互助服务卡统一发放,其余助学金(专科/本科1400元;在职研究生8000元)由合作机构负责发放和通知。
(四)毕业证书、学位
1.专科学生在规定学习期限内修满专业教学计划规定的学分,符合毕业条件者由相应高校颁发专科毕业证书(注:远程教育);专升本学生修满专业教学计划规定的学分并于在学期间通过教育部统考的大学英语B、计算机应用基础考试(符合免考条件的可以免考),符合毕业条件者由相应高校颁发专升本毕业证书(注:远程教育)。获得专科及专升本毕业证书的教育部均给予电子注册,国家承认学历。专升本毕业生中符合各高校学士学位申请条件者在规定时间内可以申请成人学士学位。
2.在职研究生在有效期内学生修完所申请学科专业硕士研究生培养方案规定的全部课程并通过全部考试,达到规定的学分,即可颁发研究生课程结业证书(加盖湖北师范大学的钢印、红印、校长印);通过答辩并经学校评定机构审核通过,授予湖北师范大学硕士学位。
三、工作安排
(一)报名流程
1.各企业职工以个人为单位进行报名,请将填写完整的报名登记表电子版(见附件)发送至对应教务老师邮箱。
2.报名人数较多的企业可向总工会教育培训部申请团体现场报名,总工会将安排教务老师提供上门报名服务。
3.报名北京理工大学、中国地质大学、中国石油大学、南开大学、北京外国语大学、中国传媒大学请联系知金教育杨老师咨询;报名北京开放大学、湖北师范大学(在职研究生)请联系北京长城研修学院教宋老师咨询。
(二)报名材料
1.本人二代居民身份证原件及复印件(A4纸1份)
2.国民教育系列毕业证书原件及复印件(A4纸1份);
3.符合免试入学条件者,还需提供相应的证件原件及复印件(A4纸1份);
4.京卡﹒互助服务卡复印件或工会会员证复印件或本单位工会开具的加入工会证明;
5.填写完整的报名登记表1份(见附件);
(三)报名时间
1.春季报名截止日期:2021年2月28日
2.秋季报名截止日期:2021年8月20日
注:因需向各大高校申报录取材料,请大家抓紧报名。
名额有限制,报满即止。
(四) 联系方式
1.报名咨询:
①知金教育北京数字化学习中心:
联系人:杨老师,电话:13488881177
团体报名邮箱:bjyz@zhijin.com
报名地址:北京市东城区北京站东侧信通大厦b座507室(地铁2号线北京站C口出直行100米即到)
②北京长城研修学院:
联系人:宋老师,电话:86223897
团体报名邮箱:edu@bjccxy.com
报名地址:北京市大兴区亦庄经济技术开发区凉水河一街20号(青年公寓院内)
2.政策咨询:
经开区总工会教育培训部:刘老师
联系电话:67881618
附件:北京经济技术开发区总工会学历助推报名登记表
北京经济技术开发区总工会
2021年1月13日